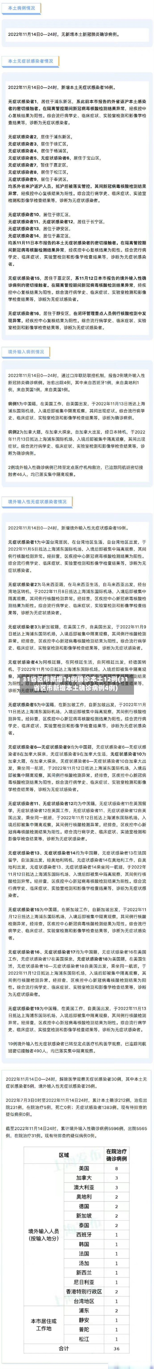
截至3月26日24时新型冠状病毒肺炎疫情最新情况
〖壹〗 、累计治愈出院病例85362例。累计死亡病例4636例 。累计报告确诊病例90159例。现有疑似病例2例。密切接触者追踪:累计追踪到密切接触者987472人 。尚在医学观察的密切接触者4036人。无症状感染者情况:新增无症状感染者27例(均为境外输入)。当日转为确诊病例3例(境外输入2例)。当日解除医学观察5例(均为境外输入) 。

〖贰〗、月29日,浙江省、温州市新型冠状病毒肺炎疫情防控工作领导小组通报 ,此前经杭州海关所属温州海关检测新型冠状病毒特异性IgM抗体和IgG抗体阳性的入境旅客王某,被诊断为新冠肺炎确诊病例,这是全国首例经海关检测抗体阳性且鼻咽拭子病毒核酸阴性的入境旅客被诊断为新冠肺炎确诊病例。

〖叁〗 、浙江省新增境外输入关联本地确诊病例1例是嘉兴市的。据浙江省海宁市人民政府新闻办公室官方微博消息 ,2020年3月26日0-24时,浙江新增境外输入新冠肺炎确诊病例3例(法国输入1例、西班牙输入1例、巴西输入1例) 。无新增出院病例。截至3月26日24时,累计报告境外输入确诊病例29例,累计出院6例。

〖肆〗、三门县新型肺炎实时动态|3月26日无新增台州市实时疫情:点击查看截至3月26日24时 ,台州市累计报告新型冠状病毒肺炎确诊病例146例,其中三门县14例已全部出院!病例情况:女,57岁 ,现住三门县,1月14日武汉返回台州,1月20日出现咳嗽 ,现在台州市公共卫生医学中心隔离治疗 。
31省区市新增本土确诊43例分布在哪些地方
月8日0—24时,31省区市新增本土确诊43例,分布在河北 、黑龙江、四川、辽宁 、甘肃、江西、河南 、云南8个省份 ,具体如下:河北:共12例,其中辛集市11例,石家庄市1例。黑龙江:共8例 ,其中黑河市7例、哈尔滨市1例。四川:共7例,均在成都市 。辽宁:共5例,均在大连市。甘肃:共4例,其中兰州市3例、天水市1例。江西:共3例 ,均在上饶市 。
月18日0—24时,31个省区市新增的43例本土确诊病例全部集中在福建,其中厦门市39例 、莆田市4例。 具体情况如下:疫情分布:新增本土确诊病例均出现在福建省 ,厦门市报告39例,莆田市报告4例,其他省份无新增本土病例。疫情溯源:此次福建疫情可能与境外输入病例引发的本土传播链有关。
月18日0—24时 ,31个省(自治区、直辖市)和新疆生产建设兵团报告新增本土确诊病例43例,均在福建,具体疫情情况如下:本土病例分布:福建省新增本土确诊病例43例 ,其中厦门市39例、莆田市4例 。
月20日0—24时,31省区市新增本土确诊病例57例,其中陕西43例(西安市42例 、咸阳市1例) ,浙江8例(均在绍兴市),广东6例(均在东莞市)。 具体分布及详情如下:陕西新增本土确诊43例分布地区:西安市42例、咸阳市1例。病例情况:含8例由无症状感染者转为确诊病例 。
国家卫健委:26日新增确诊1254例,本土1217例
月26日0—24时,31个省(自治区、直辖市)和新疆生产建设兵团报告新增确诊病例1254例,其中本土病例1217例 ,境外输入病例37例。
月13日0—24时,全国新增确诊病例11例,其中境外输入确诊病例7例 ,本土确诊病例4例(湖北武汉4例)。以下是详细数据及分析:全国总体数据新增确诊:11例(含境外输入7例,本土4例) 。新增死亡:13例,均来自湖北(武汉10例)。新增疑似:17例 ,其中湖北0例,其余省份17例。
疫情新增情况(3月26日) 3月26日0—24时,31个省(自治区、直辖市)和新疆生产建设兵团报告新增确诊病例1254例 。

北京疫情最新通报!
〖壹〗 、月3日0时至24时:新增本土感染者5例 ,分布在朝阳区(2例)、昌平区(2例)、丰台区(1例)。其中普通型2例 、轻型2例、无症状感染者1例;隔离观察人员3例,社会面筛查人员2例(含1例已通报病例,另1例为无症状转确诊)。
〖贰〗、近来无法精确预估北京疫情最终规模 ,但根据专家分析预计规模在400 - 500例左右 。以下从疫情现状 、传播链、防控措施等方面进行分析:疫情现状:4月27日,根据北京市疫情防控工作发布会通报,截至4月27日16时,北京本轮自4月22日以来的疫情 ,累计感染者138例。
〖叁〗、月12日,北京朝阳区新增3名核酸检测结果阳性人员,均为确诊病例密接管控人员 ,朝阳区已第一时间启动应急响应机制,采取流调排查 、管控和核酸检测等措施。新增阳性人员情况朝阳区疾病预防控制中心通报显示,3月12日新增的3名核酸检测阳性人员均为确诊病例的密切接触者 ,且在管控范围内发现。
〖肆〗、月13日通报的5家医疗机构问题北京百子湾和美妇儿医院:清洁消毒记录不规范 。北京朝阳国医之家中医医院:预检分诊仅查验北京健康码,未询问中高风险地区旅居史、未登记就诊人员信息。北京一脉万方诊所:现场未见院感防控自查记录,员工每天健康监测未覆盖未上班人员。
广安昨日新增本土确诊病例14例、本土无症状感染者69例
据四川省广安市卫健委通报 ,2022年5越15日0-24时,广安市报告新增本土确诊病例14例,均在邻水县;新增本土无症状感染者69例 ,其中邻水县67例 。据悉,5月9日以来,邻水县累计有本土确证病例33例,本土无症状感染者463例 ,情况不可谓不严重。
月14日0—24时,31个省(自治区、直辖市)和新疆生产建设兵团报告新增确诊病例80例,其中本土确诊病例40例 ,具体分布如下:本土确诊病例分布 辽宁:29例(葫芦岛市28例、沈阳市1例),含1例由无症状感染者转为确诊病例。江苏:8例,均在苏州市 。广东:2例 ,均在深圳市。广西:1例,在百色市。
四川昨日(5月9日0时至24时)新增本土无症状感染者3例,均在广安 ,具体情况如下:新增本土无症状感染者概况 新增本土无症状感染者3例,均位于广安市,全省无新增本土确诊病例 。新增境外输入确诊病例1例(成都) ,新增境外输入无症状感染者3例(成都)。新增治愈出院病例6例,无新增疑似病例及死亡病例。
月2日0时至24时,北京新增51例本土确诊病例(含2例4月29日 、1例5月1日诊断的无症状感染者转确诊病例,确诊病例1至30昨日已通报)和11例无症状感染者(无症状感染者1至8昨日已通报) ,无新增疑似病例;无新增境外输入确诊病例、疑似病例和无症状感染者 。治愈出院5例。








