北京大兴通报1例阳性/北京大兴新增6例本土确诊行动轨迹

北京大兴黄村镇一地实施封控管理,当地的疫情情况怎么样?

〖壹〗、当地的疫情情况相对来说还是比较严峻的,因为每天都会有零星的确诊病例 ,甚至很多地方都被封控了。

北京大兴通报1例阳性/北京大兴新增6例本土确诊行动轨迹-第1张图片

〖贰〗 、具体信息:2022年10月2日,大兴区发现一名核酸检测阳性人员,居住地为大兴区黄村镇狼垡一村 ,现已转运至定点医院隔离治疗,经医院诊断为确诊病例 。大兴区第一时间启动应急响应机制,流调溯源、排查管控、核酸检测等工作同步开展。该名病例居住地已采取临时封控措施。

北京大兴通报1例阳性/北京大兴新增6例本土确诊行动轨迹-第2张图片

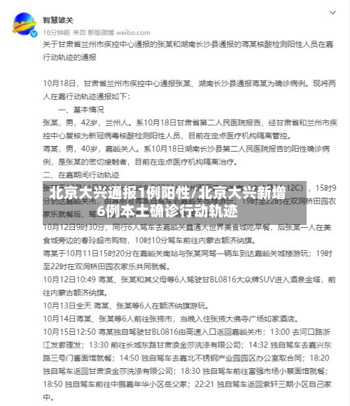
〖叁〗 、疫情时间范围:6月17日至22日 ,该公司共有13名员工和3名员工家属被诊断为确诊病例或无症状感染者 。首发病例情况:性别:女 年龄:49岁 职业:该公司车间员工 行动轨迹:6月7日曾与女儿共同前往新发地市场采购。

北京大兴通报1例阳性/北京大兴新增6例本土确诊行动轨迹-第3张图片

〖肆〗、根据疾控部门意见,现就黄村镇金色漫香郡南区风险区域划定的有关事宜通告如下:自2022年11月17日3时30分起,大兴区黄村镇金色漫香郡南区4至7号楼划定为高风险区 ,实行“足不出户、上门服务”管控措施;黄村镇除高风险区外的其他区域划为低风险区 ,实行“个人防护 、避免聚集 ”管控措施。

〖伍〗、0月28日大兴黄村镇狼各庄发现一例新冠肺炎感染者,狼各庄村化为高风险区 。11月11日,大兴发现14名感染者 ,其中就有黄村镇狼垡四村。所以黄村疫情比较严重。

〖陆〗、北京市的交通管理规定明确,外地车辆在京同样需要遵守严格的限行规定 。具体而言,这些车辆需要遵循早晚高峰限行和尾号限行的规定 。在工作日的7时至9时和16时至19时 ,除了北京牌照的小型和微型载客汽车外,所有外埠牌照的机动车均被禁止在外环线行驶。

2022年11月15日北京大兴区新增高中风险区通报

〖壹〗 、月15日4时30分起大兴区高米店街道香留园B区303划定为高风险区调整时间:自2022年11月15日4时30分起调整内容:大兴区高米店街道香留园B区303划定为高风险区实行管控措施:“足不出户 、上门服务”;高米店街道除高风险区外的其他区域划为低风险区,实行“个人防护、避免聚集”管控措施。

〖贰〗、月15日10时起大兴区天宫院街道永旺路1号院13号楼划定为高风险区调整时间:自2022年11月15日10时起调整内容:大兴区天宫院街道永旺路1号院13号楼划定为高风险区实行措施:“足不出户 、上门服务 ”管控措施;天宫院街道除高风险区外的其他区域划为低风险区 ,实行“个人防护、避免聚集”管控措施 。

〖叁〗、月15日16时30分起大兴区北臧村镇八家村全域划定为高风险区划定时间:自2022年11月15日16时30分起划定区域:大兴区北臧村镇八家村全域划定为高风险区实行措施:“足不出户 、上门服务”管控措施;北臧村镇除高风险区外的其他区域划为低风险区,实行“个人防护、避免聚集 ”管控措施。

〖肆〗、022年11月15日,大兴区高米店街道香留园B区发现一名新冠病毒核酸检测阳性人员。

〖伍〗 、解除标准:区域内高风险区解除后 ,实施常态化防控措施 。

11月17日起划定北京黄村镇金色漫香郡南区风险区域通告

月17日起划定大兴黄村镇金色漫香郡南区风险区域通告2022年11月16日,大兴区黄村镇金色漫香郡南区发现一名新冠病毒核酸检测阳性人员。

大兴区黄村镇金色漫香郡南区,新凤小区 ,天宫院街道新源时代小区 ,魏善庄镇北京密码小区,榆垡镇空港新苑12号院,清源街道滨河东里小区 ,旧宫镇德茂文锦苑西区,长子营镇北蒲洲营村等,上述地区发现核酸检测阳性感染者 ,请广大市民积极做好自我防护。

相关推荐

  • 实测教程“南宁老友十三张辅助透视神器”(透视)其实真的有挂

    实测教程“南宁老友十三张辅助透视神器”(透视)其实真的有挂

    南宁老友十三张辅助透视神器是一款可以让一直输的玩家,快速成为一个“必胜”的ai辅助神器,有需要的用户可以加我QQ客户群下载使用。德扑之星辅助可以一键让你轻松成为“必赢”。其操作方式十分简单,打开这个应用便可以自定义南宁老友十三张辅助透视神器系统规律,只需要输入自己想要的开挂功能,一键便可以生成出南宁老友十三张辅助透视神器专用辅助器,不管你是想分享给你好...

    2026/04/27
  • 限号查询今天限号多少/限号查询今天限号多少成都市怎么限号的

    限号查询今天限号多少/限号查询今天限号多少成都市怎么限号的

    西安今天的限号是多少〖壹〗、每周一限行1和6,周二限行2和7,周三限行3和8,周四限行4和9,周五限行5和0,周末和法定节假日不限行。西安限号不限字母。西安限行是以车牌号末尾数字确定的,如果末尾不是数字而是字母,就往前推,以最后面的数字为准。每周一限行1和6,周二限行2和7,周三限行3和8,周四限行4和9,周五限行5和0,周末和法定节假日不限行,特殊情况交...

  • 实测辅助“决胜麻将小程序开挂”详细分享装挂步骤教程

    实测辅助“决胜麻将小程序开挂”详细分享装挂步骤教程

    1、界面简单,没有任何广告弹出,只有一个编辑框。实测辅助“决胜麻将小程序开挂”详细分享装挂步骤教程2、没有风险,里面的黑科技,一键就能快速透明。3、上手简单,内置详细流程视频教学,新手小白可以快速上手。4、体积小,不占用任何手机内存,运行流畅。决胜麻将小程序开挂有挂吗详细了解...

    2026/04/27
  • 可用版本“浙江游戏大厅辅助器透视”(透视)开挂辅助脚本+详细开挂安装教程

    可用版本“浙江游戏大厅辅助器透视”(透视)开挂辅助脚本+详细开挂安装教程

    浙江游戏大厅辅助器透视是一款可以让一直输的玩家,快速成为一个“必胜”的ai辅助神器,有需要的用户可以加我QQ客户群下载使用。德扑之星辅助可以一键让你轻松成为“必赢”。其操作方式十分简单,打开这个应用便可以自定义浙江游戏大厅辅助器透视系统规律,只需要输入自己想要的开挂功能,一键便可以生成出浙江游戏大厅辅助器透视专用辅助器,不管你是想分享给你好友或者德扑之...

    2026/04/27
  • 教程分享“小程序微乐陕西三代辅助器”详细外挂透视辅助软件教程

    教程分享“小程序微乐陕西三代辅助器”详细外挂透视辅助软件教程

    微乐辅助ai黑科技系统规律教程开挂技巧1、操作简单,容易上手;2、效果必胜,一键必赢;3、轻松取胜教程必备,快捷又方便教程分享“小程序微乐陕西三代辅助器”详细外挂透视辅助软件教程更多开挂安装加客服1、一款绝对能够让你火爆辅助神器app,可以将微乐小程序插件进行任意的修改;2、小程...

    2026/04/27
  • 必看教程“开心联盟开挂神器”开挂神器{透视辅助}全揭秘

    必看教程“开心联盟开挂神器”开挂神器{透视辅助}全揭秘

    1、开心联盟开挂神器软件助手是一款功能更加强大的软件!无需打开直接添加: 2、自动连接,用户只要开启软件,就会全程后台自动连接程序,无需用户时时盯着软件。 3、安全保障,使用这款软件的用户可以非常安心,绝对没有被封的危险存在。 4、快速稳定,使用这款软件的用户肯定是土豪。安卓定制版和苹果定制版,一年不闪退...

    2026/04/27
  • 四川全域低风险了/四川全部为低风险区

    四川全域低风险了/四川全部为低风险区

    最新!四川183个县(市、区)全部为低风险区截至3月19日0时,四川省183个县(市、区)已全部调整为低风险区。以下是具体信息:风险等级调整依据:根据3月19日发布的疫情通报,成都市武侯区由中风险县(市、区)转为低风险县(市、区),标志着全省所有县(市、区)均达到低风险标准。划分依据2月6日:四川省率先实施分类指导分区施策,根据疫情严重程度,将全省所有的县...

  • 教程辅助!“微信小程序欢乐斗地主跑得快有挂吗”科技辅助神器手机版

    教程辅助!“微信小程序欢乐斗地主跑得快有挂吗”科技辅助神器手机版

    微乐辅助ai黑科技系统规律教程开挂技巧1、操作简单,容易上手;2、效果必胜,一键必赢;3、轻松取胜教程必备,快捷又方便教程辅助!“微信小程序欢乐斗地主跑得快有挂吗”科技辅助神器手机版更多开挂安装加客服1、一款绝对能够让你火爆辅助神器app,可以将微乐小程序插件进行任意的修改;2、...

    2026/04/27
  • 可用版本“微乐亲友房免费开挂”详细外挂透视辅助软件教程

    可用版本“微乐亲友房免费开挂”详细外挂透视辅助软件教程

    大家好,今天小编来为大家解答微乐亲友房免费开挂有没有挂这个问题,微乐亲友房免费开挂的挂在哪里买很多人还不知道,现在让我们一起来看看吧!一、微乐亲友房免费开挂记牌器怎么全显示你需要获得记牌器才能全部显示,否则只显示前面几张牌的数据。如下图所示:获取开挂的软件方法如下...

    2026/04/27
  • 辅助教程“微乐广西麻将开挂版本软件”(助赢详细开挂教程)

    辅助教程“微乐广西麻将开挂版本软件”(助赢详细开挂教程)

    1、微乐广西麻将开挂版本软件软件助手是一款功能更加强大的软件!无需打开直接添加: 2、自动连接,用户只要开启软件,就会全程后台自动连接程序,无需用户时时盯着软件。 3、安全保障,使用这款软件的用户可以非常安心,绝对没有被封的危险存在。 4、快速稳定,使用这款软件的用户肯定是土豪。安卓定制版和苹果定制版,一年不闪...

    2026/04/27
返回顶部